玉米及淀粉深加工(均質機用于淀粉制品均質化處理) | 生物醫藥(制藥級均質機關鍵應用場景) | 合成生物與智能制造(智能均質機技術集成) | 化學試劑(實驗室均質機配套試劑場景) | 智慧實驗室建設(實驗室小型均質機應用專區) | 潔凈技術(衛生級均質機潔凈工藝適配) | 精釀啤酒(啤酒原料均質處理工藝) | 精細化工 / 技術裝備 / 泵閥(均質機配套流體設備)
時間:2026 年 3 月 9-11 日(3 天展期覆蓋專業買家采購高峰,含均質機技術論壇專屬時段) | 地點:濟南黃河國際會展中心(國家級會展場館,N1-N7 館分區明確,均質機核心展區位于流體機械技術裝備館,導航直達)
一、展會核心優勢(BIO CHINA 2025 參考基礎)
行業深度交流:50 場高規格行業論壇、300 + 精準商貿對接會,聚焦生物發酵全產業鏈技術與需求
科研資源集聚:30 + 科研院校參展,發布 300 項前沿科研成果,推動技術轉化與創新合作
規模與影響力:100,000㎡展示面積,1200 + 品牌展商,預計吸引超 80,000 專業買家,覆蓋生物發酵全領域采購需求
設備聚焦亮點:匯聚包括均質機在內的全品類核心裝備,為行業提供 “工藝 + 設備” 一站式解決方案

二、主辦與協辦單位
主辦單位:中國生物發酵產業協會
承辦單位:山東信世展覽有限公司
協辦單位:山東省生物發酵產業協會、山東節能協會、山東省水處理協會、齊魯工業大學中德啤酒技術中心、天津市生物醫藥行業協會等 20 余家行業權威機構,保障展會專業性與資源覆蓋度

三、展會核心價值:全產業鏈覆蓋,聚焦均質機等關鍵裝備
2026 第 16 屆國際生物發酵系列展(濟南)創辦于 2013 年,歷經 10 余年發展,已成為生物發酵領域標桿展會,覆蓋食品飲料、酒 / 乳制品、制藥工業、生物醫藥、生物制造、日化等核心領域。
本屆展會設 N1—N7 館,分設 “玉米及淀粉深加工”“合成生物”“生物醫藥”“流體機械技術設備” 等專題展區,重點展示均質機等關鍵生產與實驗室裝備,同期配套 50 場主題會議、300 + 商貿對接會,近 300 項科研成果發布,為行業解決 “新產品、新技術、新工藝、新裝備” 需求,尤其為均質機應用場景(如制藥、食品、日化、生物提取) 提供精準供需對接平臺。

四、觀眾與買家群體(均質機核心采購方)
展會精準覆蓋均質機及相關裝備的核心采購與應用群體,包括但不限于:
終端應用企業:生物制藥(抗生素、疫苗生產)、食品飲料(乳品、飲料均質工藝)、日化(美妝原料制備)、生物提取(動植物 / 海洋生物提取物加工)、發酵功能性制品生產企業等
產業園區與工程公司:醫藥產業園、生物技術產業園、食品產業園,以及負責生產線建設的工程集成商
科研與分銷機構:大學院校、科研實驗室(均質機用于實驗樣本處理)、行業經銷商 / 代理商、采購貿易公司

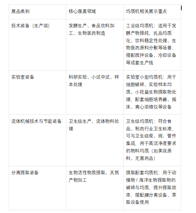
五、展品范圍:重點突出均質機的全場景應用
本屆展會展品覆蓋生物發酵全產業鏈,其中均質機作為核心裝備,貫穿生產、實驗室、流體處理等多個環節,具體展示場景如下:

其他核心展品(支撐均質機應用生態)
發酵工業原輔料:玉米、淀粉、培養基等,為均質機處理的物料提供源頭保障
生物發酵產品:氨基酸、益生菌、生物美妝原料等,均需均質機參與生產或提純工藝
自動化控制系統:傳感器、液位計、蠕動泵等,可與均質機聯動實現智能化控制
環保技術與裝備:MVR 蒸發系統、污水監測設備等,保障均質機應用后的環保處理需求
六、同期活動:聚焦均質機應用與技術創新
展會同期舉辦 50 余場專題論壇,其中多個會議直接關聯均質機的應用場景、技術升級與行業需求,助力企業精準把握均質機技術趨勢:
2026 功能蛋白、生物活性肽應用與營養健康研討會(均質機在蛋白 / 肽類物料分散中的應用)
2026 飲料、乳品行業科技創新與新趨勢發展論壇(乳品、飲料均質工藝優化與設備選型)
2026 生物醫藥創新技術與應用發展論壇(制藥級均質機的合規性與技術要求)
2026 合成生物學及發酵前沿技術與智能裝備論壇(智能均質機與發酵生產線的集成方案)
2026 日化原料生產工藝創新論壇(美妝原料制備中均質機的技術創新)
2026 工業設備節電智能創新技術大會(節能型均質機的技術發展與應用案例)

七、參展價值:為何聚焦本屆展會的均質機板塊?
精準對接需求:直面乳品、制藥、食品、日化等均質機核心應用企業,高效拓展客戶資源
技術趨勢前瞻:通過論壇與展品,了解均質機 “智能化、節能化、衛生級” 發展方向
一站式采購:可同步考察均質機配套設備(如攪拌、冷卻、自動化控制設備),降低采購成本
科研轉化合作:與 30 + 科研院校對接,探索均質機在新技術、新物料中的應用可能性
2026 年 3 月 9-11 日,濟南黃河國際會展中心,誠邀均質機生產企業、應用企業、科研機構共探行業機遇,共筑生物發酵裝備創新生態!(如需快速對接展會事宜,可直接聯系張軍:13120816025)